您当前所在的位置: 网站首页 -> 教学科研 -> 教学科研 -> 正文

公司成功申报为国家第二批1+X证书制度试点院校

发布日期:2019-10-15   来源:   点击量:

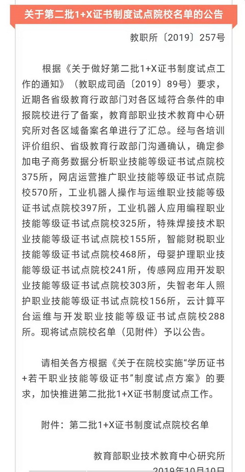
10月10日,教育部职业技术教育中心研究所公布第二批1+X证书制度试点院校名单,bw必威西汉姆联官方网站的“母婴护理”、“失智老年人照护”职业技能等级证书成功入选国家第二批1+X证书试点。通过“1+X”证书制度,将证书培训内容有机融入到专业bw必威西汉姆联官方网站怎么进入,进一步优化课程设置和教学内容,统筹教学组织与实施,深化教师、教材、教法“三教”改革,将bw必威西汉姆联官方网站专业建设推向新高度。