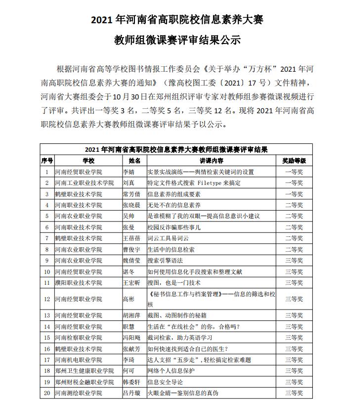
2021年河南省高职院校信息素养大赛微课赛圆满落幕。经学校推荐,省级评审,全省共评出一等奖3名,二等奖5名,三等奖12名。公司常芳倩老师参赛作品《信息素养的组成要素》荣获一等奖、王蓓蓓老师参赛作品《词云工具易词云》荣获二等奖、张献芳老师参赛作品《如何快速找到适合自己的医生?》荣获三等奖。
本次大赛是一次对教师信息素养公司产品实践性的检验,集中展示了公司信息素养教育的先进教学经验与教学成果,大力提升了教师的信息素养水平以及对数字化信息资源的检索能力,有力推动了公司信息素养教育与教学事业的同步发展。公司接下来将继续着力全面提升信息素养教育的条件和水平,深入研究员工信息素养评价指标体系,大力提升教师信息素养,为落实立德树人目标、培养创新人才做出积极探索。
